
在44个跌停之后,ST信威终于开板了,而且如期走出了天地板,上演了一出博傻大剧。
毫不夸张的说,这是继乐视之后,又一只集中展现A股阴暗面的股票。围绕着ST信威,基金、券商、普通投资者既是闹剧的参与者,又是最终的受害者。

劣迹斑斑
在ST信威身上,发生了一系列令人深恶痛绝的闹剧,对投资者危害最大的有4条。
第一,上市公司滥用停牌制度。时间拨回2016年12月23日,一篇网文曝光信威集团财报造假、隐匿巨额债务,信威集团股价随之跌停。当晚,信威集团一边怒斥报道不实,一边以资产重组为由发布停牌公告。这一停不要紧,重组进展公告一篇接着一篇,股东手里的股权一口气被关927天。
停牌前是风度翩翩的科技明星,复牌后已经是连亏两年的垃圾股。被闷杀的,既有15万普通股民,也有参与定增的机构,更有位列十大流通股东的社保基金和十大股东的证金公司。在ST信威面前,真正实现了“人人平等”:无论你有多少资金,不管你有多少专业知识,一旦成为股东都是弱者。
第二,公司上市只为融资圈钱套现,鱼肉股民。信威集团借壳上市之时,共有37个自然人参与定向增发。根据Wind数据显示,这些自然人持有的信威集团的股票市值总计高达462亿元。其中有一位68岁高龄的上海老太太,套现41亿元;还有一位李姓股东套现37亿元。
大股东的收割机一旦开起来,不但要割韭菜,“打草搂兔子”,连机构也是“顺手牵羊”的。目前,ST信威前3大个人股东的持股已全部质押,合计质押数量高达11.31亿股,占公司总股本的40%。在44个跌停之中,接受巨额质押的机构,无疑将面临爆仓、却无法平仓的窘境,不排除自己承担风险的可能性。在7月27日,东方证券(10.220,0.06,0.59%)又接盘了450万股,当天的收盘价是8.74元/股,真很好奇其“捡漏”的成本价是多少。

第三,券商“报喜不报忧”。在A股做空渠道有限,券商发布看空研报并没有实际意义,因此分析师对个股只有“唱多”和“拼命唱多”2个选择。从调研中得到的信息,券商在研报中往往只报喜不报忧,不利于上市公司市值管理的话几乎只字不提;能把潜在的负面风险写进“风险提示”,已经是分析师的极限了。
在ST信威这只股票上,部分券商的唱多行为已超出了底线。2016年8月30日,东吴证券(9.370,0.11,1.19%)发布研报《大国崛起的侧面(二),人中龙凤》,直言“买信威集团就是买中国实现大国崛起的信念”,颇有贾老板“为梦想而窒息”的味道。
明知“上面的每一个项目,都是难度极大,超出绝大多数人的想象”,仍呼吁“无需担心”。分析师给上市公司老总跪下的形象,跃然纸上。

第四,上市公司爱重组、股民乐于“炒壳”。信威集团本是国企,在2007-2009年连续亏损后被迫改制重组,由董事长王靖接盘,随后借壳中创信测上市。在王靖的掌舵下,信威集团买买买的同时股价一路飙升,2015年6月信威股价达到历史高点67.95元,较借壳时涨超5倍、总市值突破2000亿。当信威集团的问题被媒体指出时,其再次借口重组“躲风头”。
如今,ST信威已经44跌停,今天超过5亿资金进去接盘,社交平台上不少人仍寄希望于ST信威子公司收购乌克兰发动机技术能够成功,真是撞了南墙也不回头。
4个宝贵经验
前事不忘后事之师。ST信威的44跌停已经刷新了A股纪律,但它肯定不会是最后一只暴雷股。每一个跌停都是真金白银的损失,换来的血泪教训要珍惜。
第一,多看些数据,少听些故事。贾老板是讲故事的高手,ST信威的王靖有过之而无不及。
2005年左右,王靖旗下香港公司与尼加拉瓜签署500亿美元投资协议,要在尼加拉瓜开挖一条运河连通太平洋(3.470,0.02,0.58%)和大西洋(3.250,0.03,0.93%),目的是替代巴拿马运河;2008年左右,王靖说要投资100亿美元在乌克兰修深水港,改变乌克兰没有港口的困境,让这个东欧内陆国家焕发新春;2016年,信威集团以2.85亿美元收购以色列通信卫星运营商SCC100%的股份,要给地球装耳朵……

这些改造地球的计划最后都无疾而终,另一面,ST信威的财务数据遍地槽点,脸上的麻子比康美药业和康得新加起来还多。信了他鬼话的人确实“为梦想而窒息”,只不过是被气的。
第二,坚守价值投资,投资知根知底的公司。在这里确性股票透露一个小技巧,以乐视、康得新为例,暴雷前券商对这些高危股的研报数量锐减。ST信威也是如此,2014年券商对其密集覆盖,2015年的券商研报仅1篇,2016年券商研报仅11篇。2016年12年至今,没有一家券商发布有关ST信威的研报,投资者基本失去了从公开渠道了解这家公司状况的可能。
第三,要相信常识,不要博傻。今天ST信威走出天地板,超过5.2亿资金进去接盘,几十手的小单比比皆是。乐视网(1.690,0.00,0.00%)(维权)、康得新等股连续跌停,开板之后经常会有拉升,但上涨的窗口期非常短暂,股价再次下跌的力度仍然不小。阴沟里也会翻船,股价便宜并没有系安全带,两个跌停也是10%的损失呀。
ST信威已经连续两年亏损,上半年又巨亏155亿元,年底扭亏的可能性几乎为0,最终退市的可能性极大。
第四,分散投资是必要的。和乐视网、康得新一样,ST暴雷前也是明星股,高管雄心勃勃、券商力推;财务数据虽有异常,但并不是每个投资者都能识别出的;股价持续低迷,但有市场整体调整作为掩护。上市公司进行财务造假是团队行为,对普通股民来说,其被曝光之前就是潜在的陷阱;适当地分散投资才是降低损失的终极技巧。
防雷指南高效易行版
ST信威是继康美、康得新之后,又一个通过体外项目以及子公司层面,腾挪资金和利润,最终导致全面崩盘的典型案例。财务数据的窟窿太大,数据结构太复杂,财务部门实在编不下去了,选择在半年报中摊牌。
不少人说,ST信威的财务造假始于2016年,其实其财务数据在2014年三季度就不对劲了。比如,在2014年三季报中的营收仅有1.11亿元,货币资产则从半年报的2.65亿元跳升至70.4亿元,此后数额持续扩大,2016年9月更是突破了百亿元。
还有,经营性现金流持续流出。从15年3月开始,经营活动产生的现金流净额持续流出,且数额巨大,远高于营收。这对于连续三年毛利率高于80%的企业来说,是极不正常的。

ST信威财务数据中的“麻子”远不止这2处,对照确幸股票此前整理的《三步识别暴雷股 回归商业常识 多看数据少听“故事”》,会有更多发现。
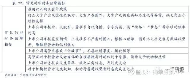
1、大股东或高管层的预警指标,从过去的历史看,这些指标有“先导”指示效果且较为明显。

2、公司财务层面 ,财务报表越复杂、其他类指标金额和占比越大、不常见的会计科目越多,该公司的财务问题越是可疑!

3、资本运作层面 ,预警指标包括大股东变更型重组类型、较为频繁的并购、多笔或大额高溢价并购、融资频繁但是现金分红率很低等。经历过大股东变更后的上市公司,其出事的概率显著高于其他公司。

新化月报网报料热线:886 2395@qq.com
最近更新
- 立体交通激发发展新动能——长沙2021年度经济发展报告(四)2022-01-16
- 长沙部署八大方面27项任务发展高品质交通运输服务2022-01-16
- 全球首个“基因脸谱”App在长发布2022-01-16
- 共谋长沙体育产业新发展 长沙市体育产业协会2021年年会召开2022-01-16
- 阿图什市公安局开展爱国卫生运动集中志愿者服务活动2022-01-16
- 三张新照 展现“矿区”变“景区”2022-01-16
- 广西壮族自治区人民代表大会常务委员会关于接受黄世勇辞去自治区副主席职务请求的决定2022-01-16
- 讲解知识 宣传反诈 让老年人守住“钱袋子”2022-01-16
- 「中央媒体看甘肃」凉州西瓜畅销四方2022-01-16
- 高台县新坝镇中心卫生院红崖子分院多措并举积极推动医共体建设工作2022-01-16
- 福田人:先核酸再买药!这39类药品需到定点药房购买2022-01-16
- 马术运动拓开乡镇农牧民致富路2022-01-16
- 城东湖街道向先进社区“看齐”2022-01-16
- 在巍巍长城间守望(青春日记)2022-01-16
- 注意!福州市中心这条路出行有变2022-01-16
- 市政协委员建议推动出台《重庆市民营企业发展促进条例》高质量集聚发展“专精特新”中小企业2022-01-15
- 喷洒消毒剂2.9吨!鹤壁鹤山区对城区公共场所集中消杀2022-01-15
- 大庆两会看检察 | 漫看大庆检察“高光”时刻(一)2022-01-15
- @所有焦作人 坐火车不用再带身份证了2022-01-15
- 从警前VS从警后,一同追忆那段“芳华”!2022-01-15
- 速看!福州这个路段出行有变2022-01-15
- 【长三角日报】绍兴原市委书记马卫光,任杭州市政协党组书记2022-01-15
- 西安市新城区发布关于在外人员返乡有关事项的通告2022-01-15
- 大幅提速!长春中院首次适用二审民事案件独任制审判2022-01-15
- 天津津南检察:“既要抓好防疫,也要办好案件”2022-01-15
- 豫警文苑丨黑夜卡口,藏着最深的爱和最亮的光2022-01-15
- 全省法院实现诉讼费缴退费“线上办” 传统线下缴退费功能为何仍保留?2022-01-15
- 受疫情影响西安部分区县蔬菜滞销,亟需各方助力解决2022-01-15
- 恩施州6个重大交通运输项目集中开工!总投资32亿元2022-01-15
- 【15号用】3岗招聘若干人!45岁以下可报!五险一金+包食宿!2022-01-15








